首页
>
交易信息
>
产权交易
>
信息预披露
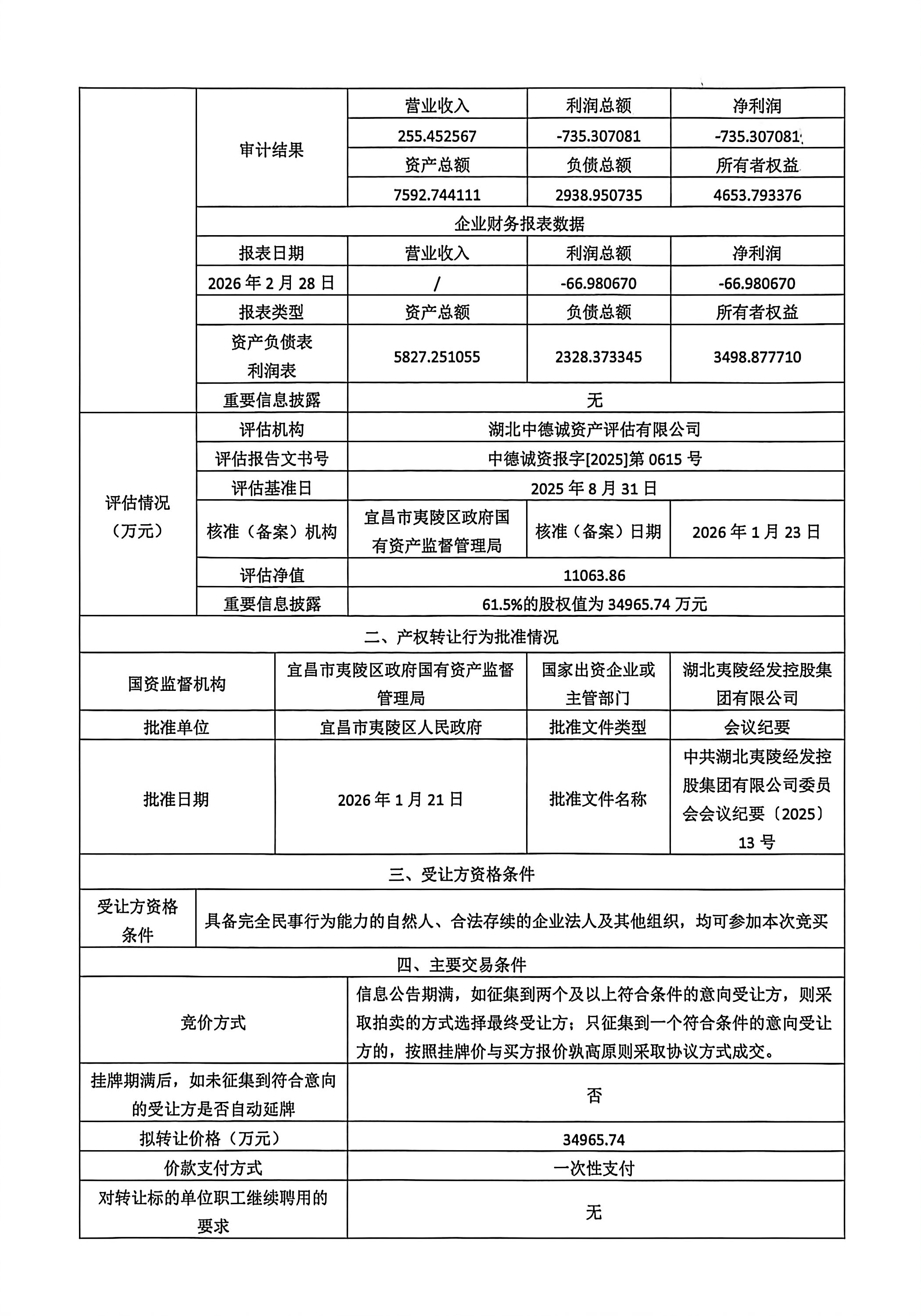
宜昌夷陵经发能源有限公司持有的宜昌市中荆源矿产品有限公司61.5%股权转让信息预披露公告
信息时间:2026-03-18
阅读次数:
附件
是否采用"评定分离"定标方式: